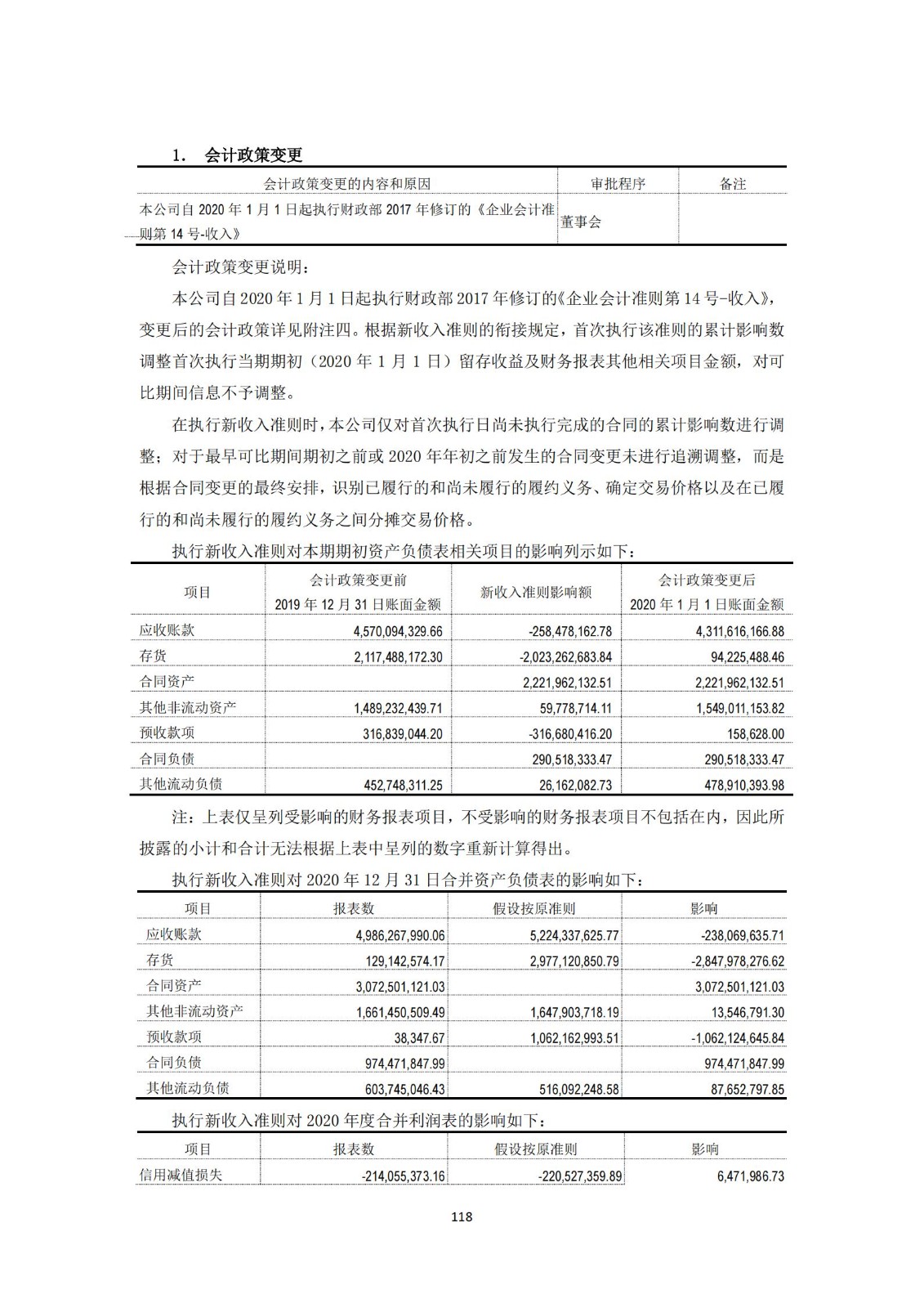
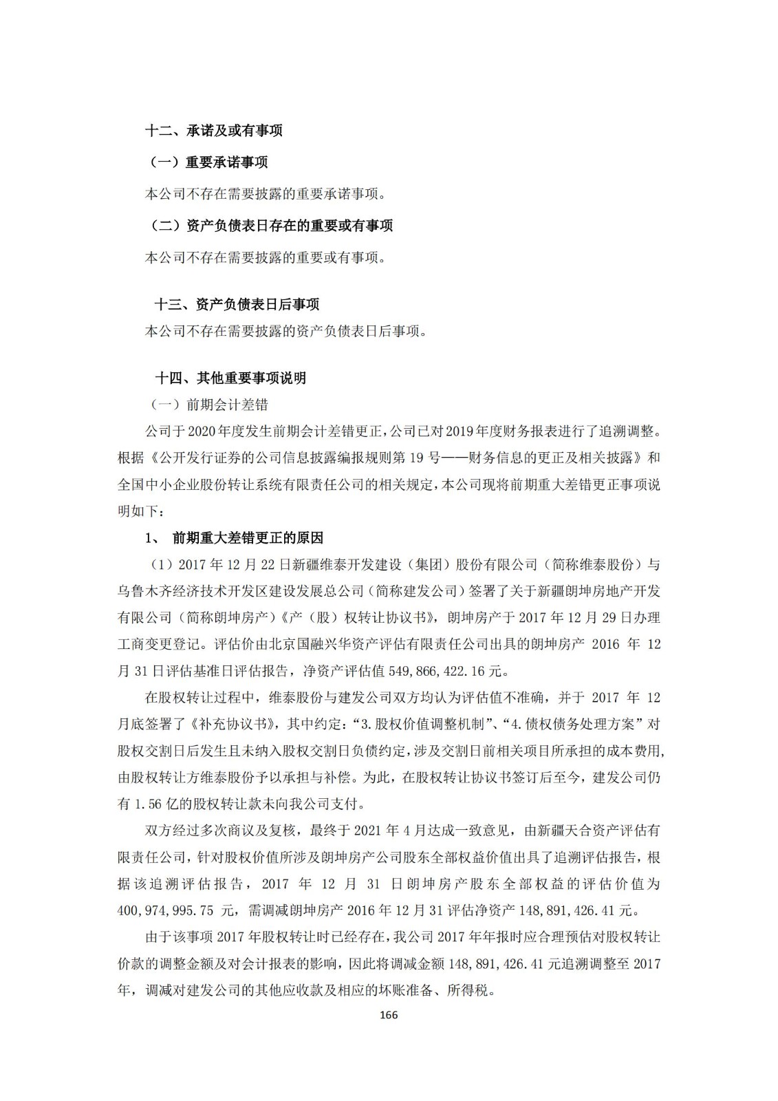
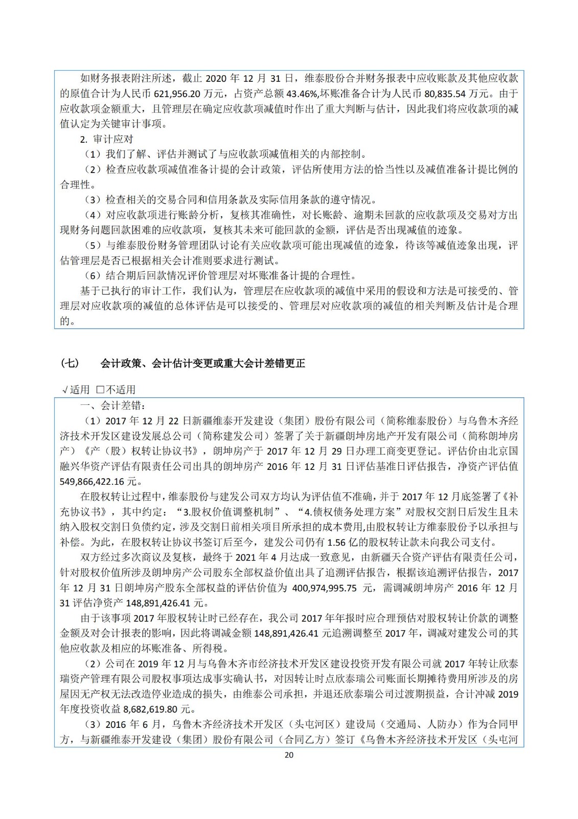
中文
当前位置:
����� �������Ƴ������������ �������Ƴ������������ �������Ƴ������������ �������Ƴ������
投资者关系
/
最新公告
2020年年度报告
发布时间:2021-10����� �������Ƴ������������ �������Ƴ������������ �������Ƴ�������-13 22:58:35
2020年年度报告
维泰股份(831099)
联系我们
- 地址:新疆乌鲁木齐市经济技术开����� �������Ƴ������������ �������Ƴ�������发区喀纳斯湖北路西三巷
- 电话:0991-3782362
Copyright © 2015-20����� �������Ƴ������������ �������Ƴ������21 新疆维泰开发建设(集团)股份有����� �������Ƴ������������ �������Ƴ������限公司 新ICP备17000021-6����� �������Ƴ������������ �������Ƴ������